首页
学院概况
学院简介
机构设置
院史长廊
师资力量
联系我们
本科教育
专业介绍
本科招生
教学研究
实践基地
研究生教育
硕士点简介
硕士招生
硕士培养
教学成果奖申报展示
研究生
硕士导师
下载专区
科学研究
科研动态
科研平台
党群工作
工会活动
党建活动
学生园地
团学活动
就业信息
城建校友会
校友活动
校友捐赠
捐赠专栏
捐赠使用
管理机构
捐赠快讯
合作交流
院企交流
专题讲座
企业捐赠
研究生教育
硕士点简介
硕士招生
硕士培养
教学成果奖申报展示
研究生
硕士导师
城乡规划学
土地资源管理
风景园林
城市区域规划
房地产开发与管理
下载专区
最新动态
“城载梦想·建证未来”——江西师范大学城建校友会大湾区跨界融合考察行纪实
城市建设学院院长李志一行赴华维设计集团开展访企拓岗暨校企合作签约工作
校党委常委、副校长董圣鸿率队赴企业走访并开展访企拓岗专项行动
硕士招生
当前位置:
首页
>
研究生教育
>
硕士招生
>
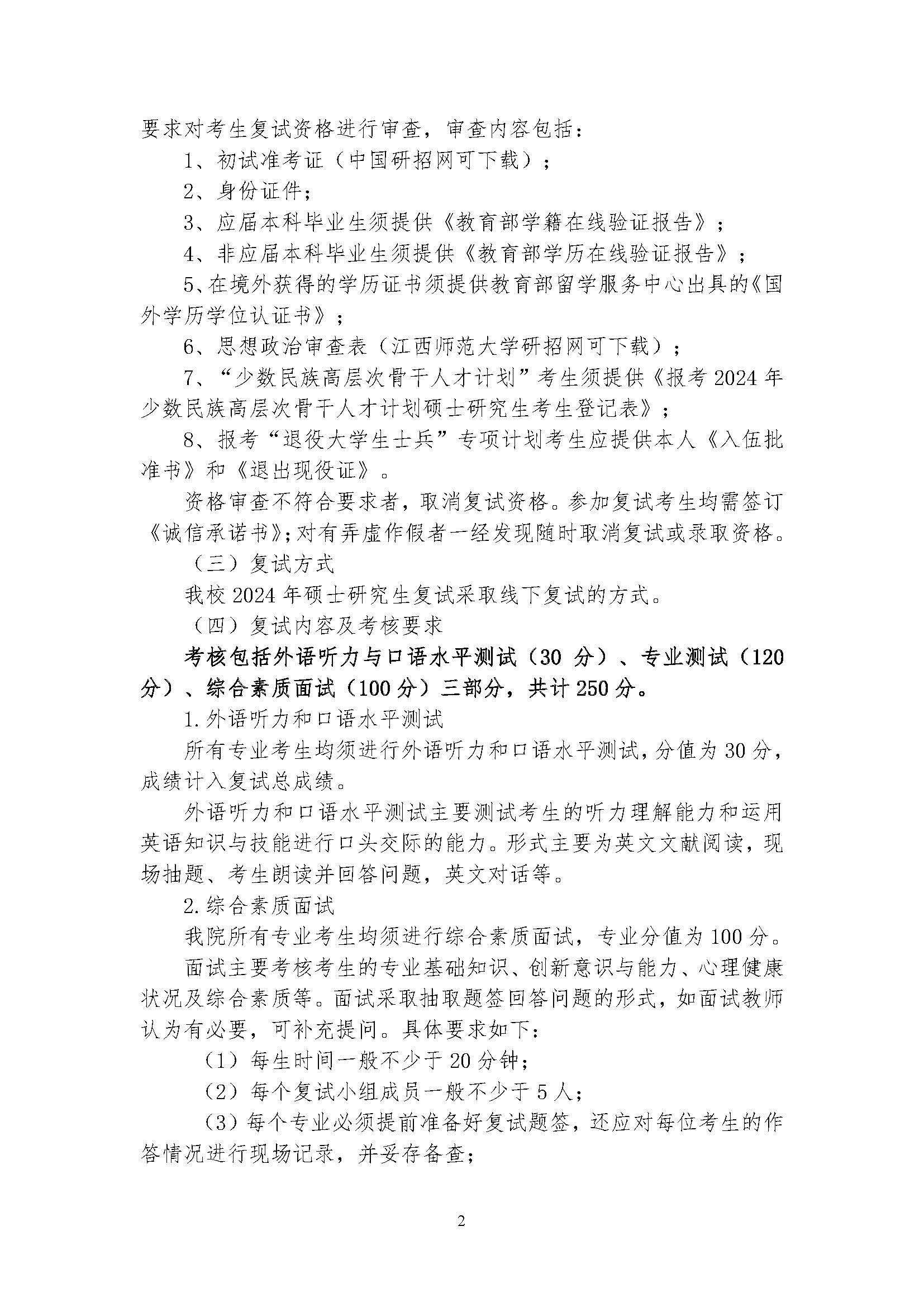
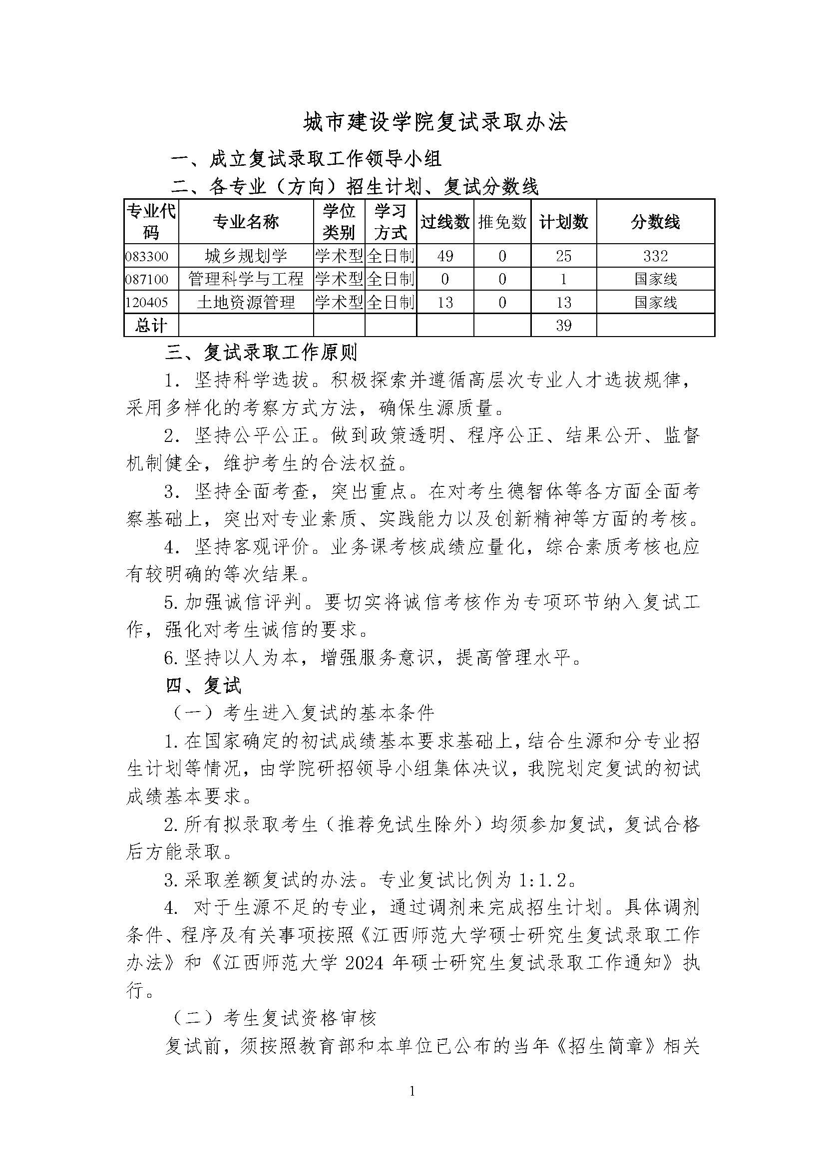
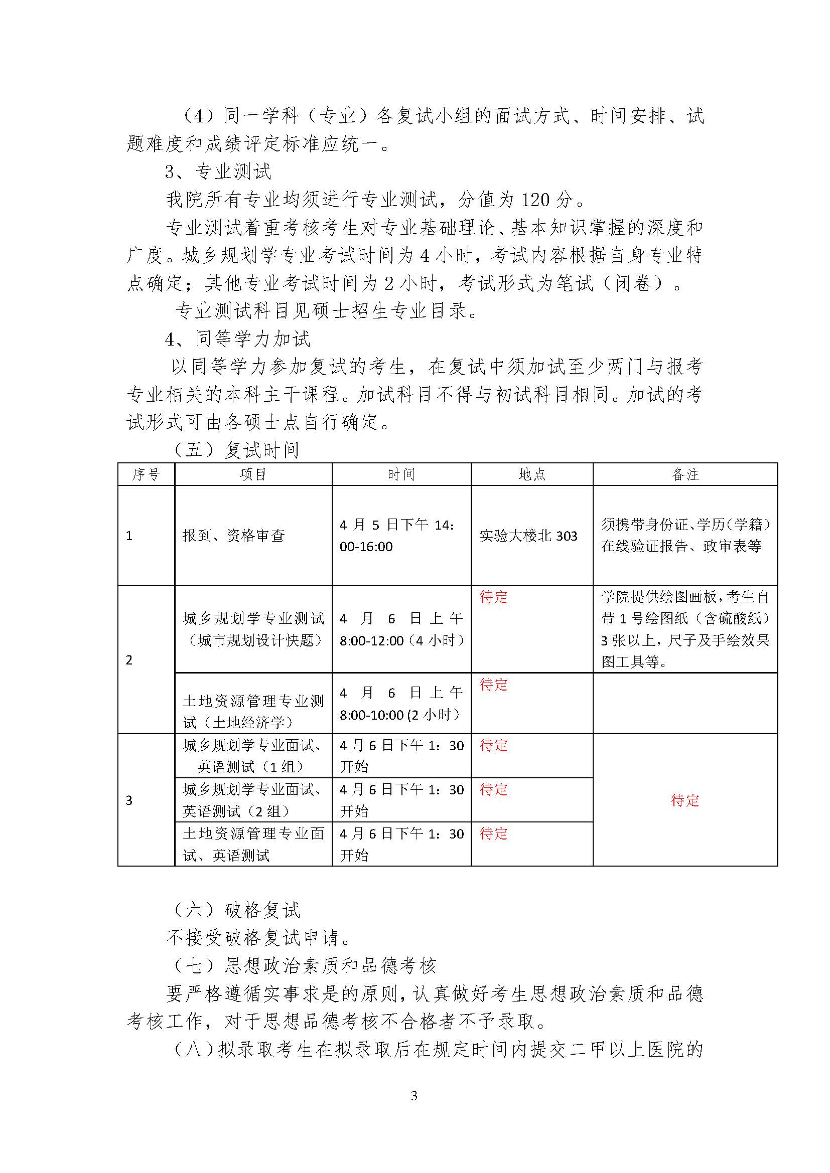
2024年城市建设学院招生单位复试录取办法
发布时间:2024-04-01 19:22 来源: 点击:5164
上一篇:
城市建设学院2023年硕士研究生入学考试 复试结果公示2
下一篇:
2024年江西师范大学城市建设学院硕士研究生调剂复试公告
版权所有 © 江西师范大学城市建设学院 电话:0791-88120430 邮箱: chengjian@jxnu.edu.cn
地址:瑶湖校区江西省南昌市紫阳大道99号城市建设学院 赣B2-20050166号-1 技术支持:
世诚云